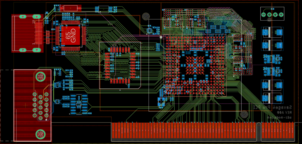
S3 Savage4 Pro PCI low profile HDMI
Low profile S3 Savage4 Pro PCI 32MB card with VGA and HDMI(technically DVI over HDMI connector) outputs.







Tested under W98 and XP, works fine. HDMI output is limited to 1280×1024. It’s not necessary to use the BIOS from DFP cards (like I/O DATA or Number9) any Savage4 Pro BIOS can be used and DVI still works. Same for the driver.
It seems to work quite well beyond the default clocks (125MHz/110MHz), I was able to do 145MHz/180MHz stable, with the default VCORE voltage.
Full design files(editable) attached below.